首页
小初高学霸资料
资料专题
小初高资料专题
考公、教资专题
通知公告
网站通知
政策信息
点我搜索
美国
上传赚积分、现金
登录
注册
首页
小初高学霸资料
正文
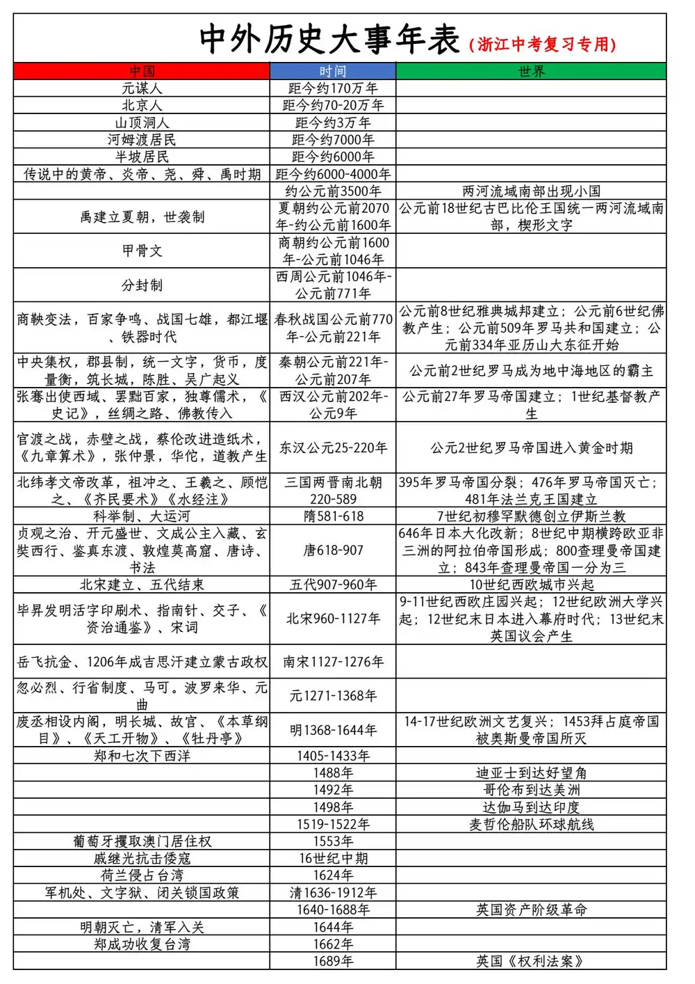
浙江省中考历史与社会三轮复习:中外历史大事年表
2025-04-19 20:16:01
0
次
格式:
答案:
浙江省中考历史与社会三轮复习:中外历史大事年表
点击分享给好友
分享图片
关闭
生成中...
复制图片
复制链接
免费云打印活动
免费云打印,邮寄到家
×
用微信扫码
附件预览
资
料
部
分
预
览
资
料
部
分
内
容
预
览
,
如
无
预
览
也
可
放
心
下
载
1
/
0
◀
▶
历社
道法
道德
三轮复习
道德法制
人文地理
道德与法制
上一篇:
新版语文一年级下册课堂笔记(81-122)
下一篇:
1-6年级语文:作文万能公式?万能模板?万能开头结尾
相关内容
2025-2026学年浙江省嘉兴市桐乡市九年级上学期1月期末社会•法治试题
2026-01-10 14:46:38
2025-2026学年浙江省湖州市长兴县九年级上学期期末练习社会试卷(含答案)
2026-01-10 14:46:38
2025-2026学年浙江省温州市七年级上学期期末社会自编模拟卷
2026-01-10 14:46:16
资料下载
|
不会?
请点击查看教程
免费通道
付费通道
🎯 立即免费解锁资源
💎 需要积分:
2积分
请先登录
热门资料
2025年秋(人教版)高清可编...
2025年4月浙江省杭州市西湖...
2025年秋新译林八年级上册彩...
2024秋最新(人教版PEP)...
2025年秋(外研社版)高清可...
2025年4月浙江省杭州市余杭...
2025年秋人教版八年级数学上...
2025年浙江省中考真题科学
2025年秋(浙教版)高清可编...
2025年秋八年级上学期人教版...