首页
小初高学霸资料
资料专题
小初高资料专题
考公、教资专题
通知公告
网站通知
政策信息
点我搜索
美国
上传赚积分、现金
登录
注册
首页
小初高学霸资料
正文
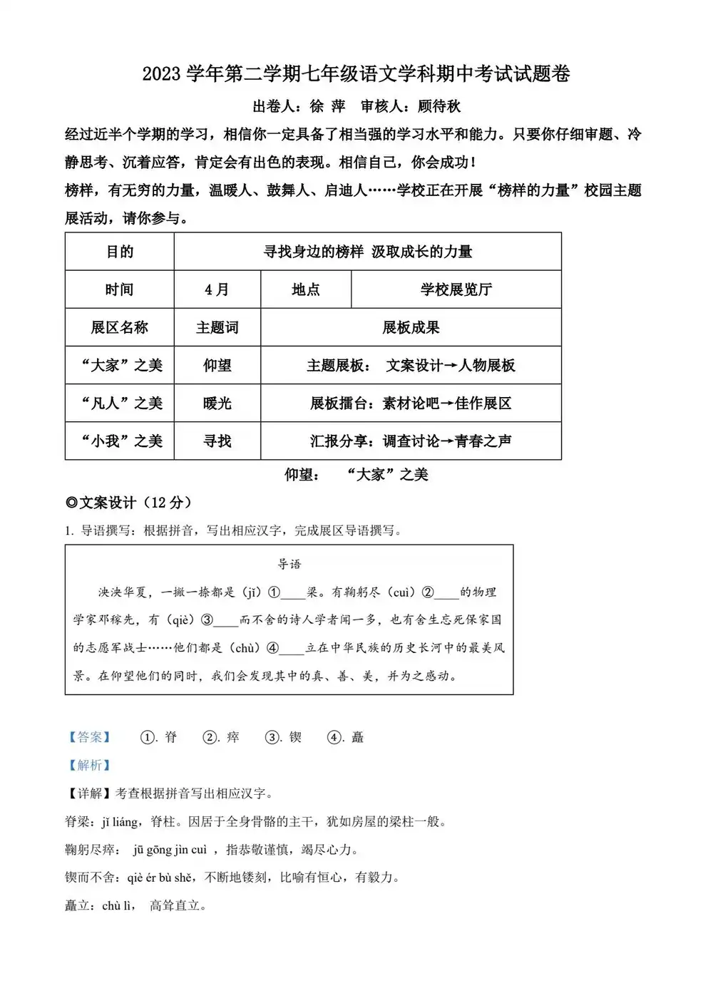
浙江省嘉兴市平湖市六校2023学年七年级下学期期中语文试题
2025-04-10 11:43:17
0
次
格式:
答案:
浙江省嘉兴市平湖市六校2023学年七年级下学期期中语文试题
点击分享给好友
分享图片
关闭
生成中...
复制图片
复制链接
免费云打印活动
免费云打印,邮寄到家
×
用微信扫码
附件预览
资
料
部
分
预
览
资
料
部
分
内
容
预
览
,
如
无
预
览
也
可
放
心
下
载
1
/
0
◀
▶
试卷
试题
考试
卷子
初一
初中
真题
下册
春季
七下
期中
2024年
期中考
七年级
下学期
春学期
第二学期
七(下)
期中考试
期中测试
初中一年级
上一篇:
浙江省金华市义乌市七校联考2023学年七年级下学期期中英语试题
下一篇:
浙江省宁波市北仑区北仑区长江中学2023学年七年级下学期期中数学试题
相关内容
2025年浙江省中考【科学】命题解析
2026-02-26 17:48:18
2025年浙江省中考【数学】命题解析
2026-02-26 17:47:59
2025年浙江省中考【社会】命题解析
2026-02-26 17:47:59
资料下载
|
不会?
请点击查看教程
免费通道
付费通道
🎯 立即免费解锁资源
💎 需要积分:
2积分
热门资料
2025年秋(人教版)高清可编...
2025年4月浙江省杭州市西湖...
2025年秋新译林八年级上册彩...
2024秋最新(人教版PEP)...
2025年秋(外研社版)高清可...
2025年4月浙江省杭州市余杭...
2025年秋人教版八年级数学上...
2025年浙江省中考真题科学
2025年秋(浙教版)高清可编...
2025年秋八年级上学期人教版...