首页
小初高学霸资料
资料专题
小初高资料专题
考公、教资专题
通知公告
网站通知
政策信息
点我搜索
美国
上传赚积分、现金
登录
注册
首页
小初高学霸资料
正文
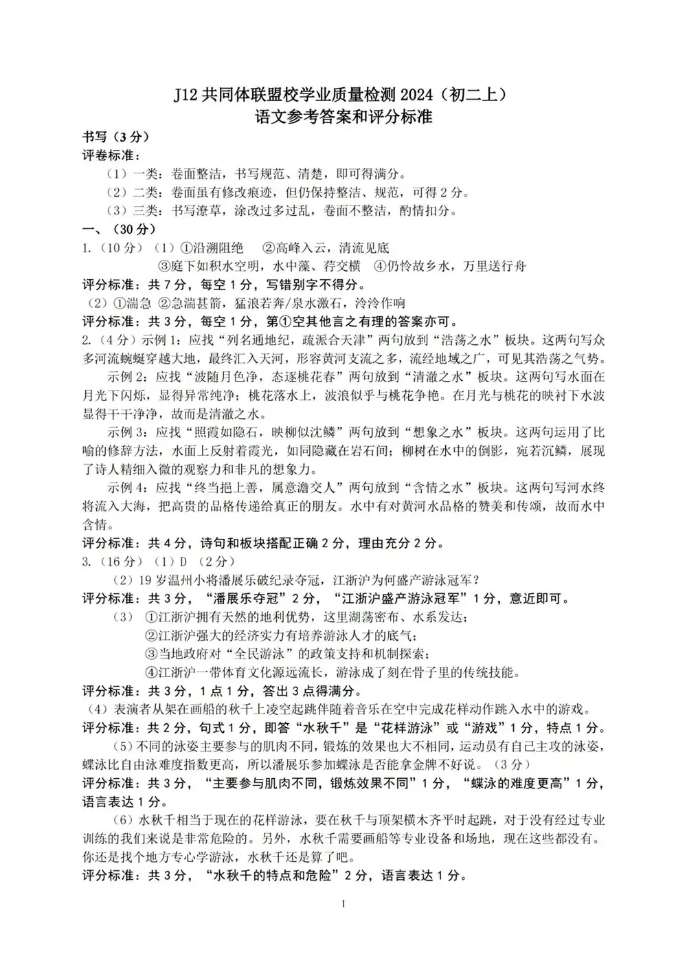
浙江省J12共同体联盟2024学年八年级上学期学业质量检测期中语文试卷
2025-04-10 18:33:41
0
次
格式:
答案:
浙江省J12共同体联盟2024学年八年级上学期学业质量检测期中语文试卷
点击分享给好友
分享图片
关闭
生成中...
复制图片
复制链接
免费云打印活动
免费云打印,邮寄到家
×
用微信扫码
附件预览
资
料
部
分
预
览
资
料
部
分
内
容
预
览
,
如
无
预
览
也
可
放
心
下
载
1
/
0
◀
▶
试卷
试题
考试
卷子
初二
初中
真题
上册
秋季
八上
期中
2024年
期中考
八年级
上学期
秋学期
第一学期
秋季学期
八(上)
期中考试
期中测试
初中二年级
上一篇:
浙江省J12共同体联盟2024学年八年级上学期学业质量检测期中数学试卷
下一篇:
浙江省J12共同体联盟2024学年八年级上学期学业质量检测期中英语试卷
相关内容
2025-2026学年外研版八年级英语上册期末词汇检测过关(新版)
2026-01-19 19:07:29
2025-2026学年浙江省杭州市文海中学九年级上学期期末模拟检测数学试题
2026-01-19 15:54:35
2025-2026学年浙江省嘉兴市嘉兴一中实验学校八年级上学期期末素质考数学试卷
2026-01-19 15:42:57
资料下载
|
不会?
请点击查看教程
免费通道
付费通道
🎯 立即免费解锁资源
💎 需要积分:
2积分
热门资料
2025年秋(人教版)高清可编...
2025年4月浙江省杭州市西湖...
2025年秋新译林八年级上册彩...
2025年秋(外研社版)高清可...
2024秋最新(人教版PEP)...
2025年4月浙江省杭州市余杭...
2025年秋人教版八年级数学上...
2025年浙江省中考真题科学
2025年秋(浙教版)高清可编...
2025年秋八年级上学期人教版...