首页
小初高学霸资料
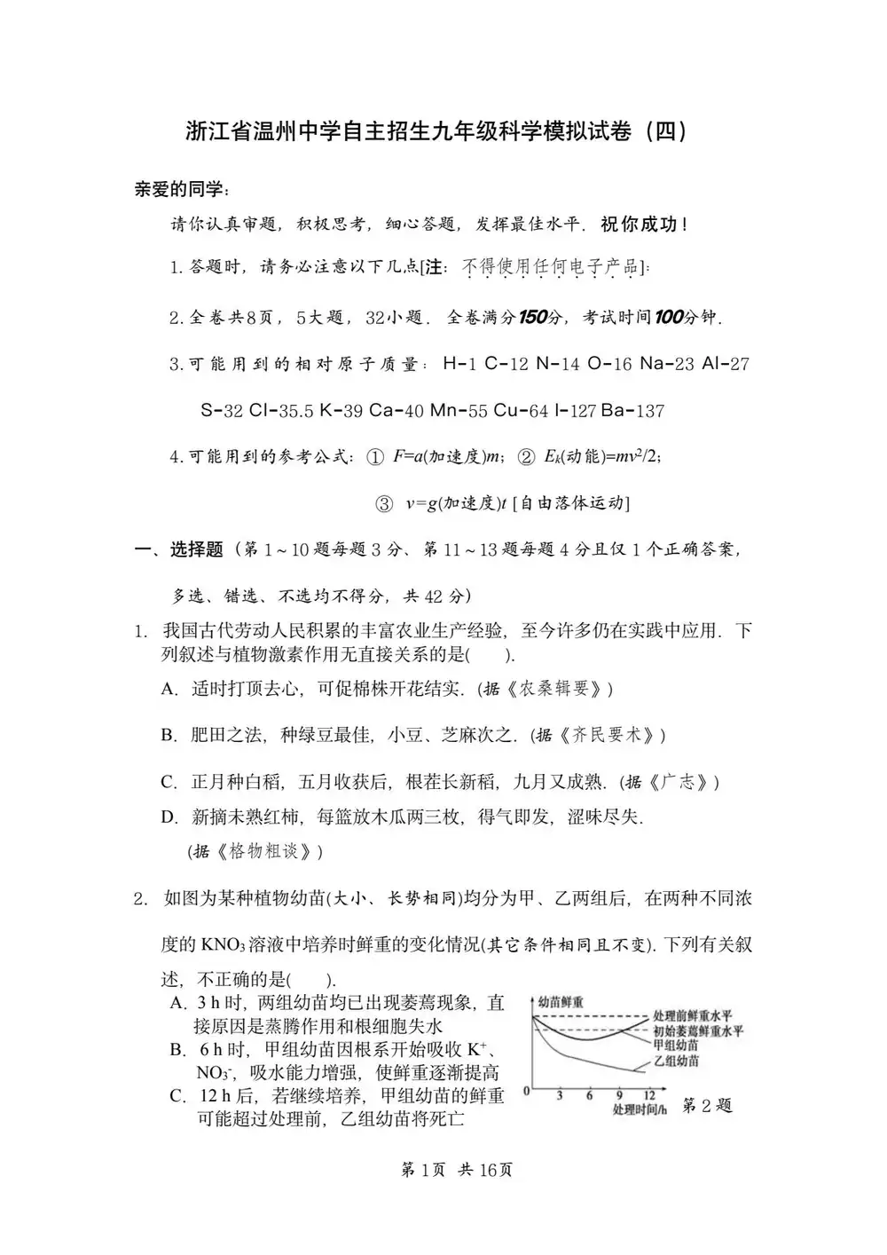
资料专题
小初高资料专题
考公、教资专题
通知公告
网站通知
政策信息
点我搜索
美国
上传赚积分、现金
登录
注册
首页
小初高学霸资料
正文
浙江省温州市温州中学自主招生科学模拟试卷(四)
2025-04-05 10:51:38
0
次
格式:
答案:
浙江省温州市温州中学自主招生科学模拟试卷(四)
点击分享给好友
分享图片
关闭
生成中...
复制图片
复制链接
免费云打印活动
免费云打印,邮寄到家
×
用微信扫码
附件预览
资
料
部
分
预
览
资
料
部
分
内
容
预
览
,
如
无
预
览
也
可
放
心
下
载
1
/
0
◀
▶
竞赛
保送
提前
选拔
试卷
试题
考试
卷子
真题
提前招
自主招生
模拟考试
仿真考试
考前模拟
上一篇:
浙江省温州市温州中学自主招生科学模拟试卷(三)
下一篇:
浙江省温州市永嘉县崇德实验学校2023学年七年级上学期期中测试卷英语试题
相关内容
2025-2026学年浙江省金华市东阳市九年级上学期期末语文试题
2026-02-26 14:45:22
2025年浙江省中考【科学】命题解析
2026-02-26 14:13:00
2025年浙江省中考【数学】命题解析
2026-02-26 14:13:00
资料下载
|
不会?
请点击查看教程
免费通道
付费通道
🎯 立即免费解锁资源
💎 需要积分:
2积分
热门资料
2025年秋(人教版)高清可编...
2025年4月浙江省杭州市西湖...
2025年秋新译林八年级上册彩...
2024秋最新(人教版PEP)...
2025年秋(外研社版)高清可...
2025年4月浙江省杭州市余杭...
2025年秋人教版八年级数学上...
2025年浙江省中考真题科学
2025年秋(浙教版)高清可编...
2025年秋八年级上学期人教版...